吉林省疫情封城时间
吉林封城从3月2日至4月5日共33天 ,期间疫情防控、民生保障及社会矛盾凸显了复杂的人性百态。 以下从封城时间线 、疫情防控措施、民生保障问题及社会矛盾与人性反思四个方面展开分析:封城时间线与疫情防控措施封城时间:吉林自3月2日开始封城,至4月5日已持续33天 。

长春疫情封城起止时间为2022年3月11日至5月27日。在2022年3月11日,长春市由于新冠疫情的严峻形势 ,政府决定采取封城措施,以遏制疫情的传播。这一决定是基于对疫情形势的深入分析和科学研判,旨在保护全市人民的生命安全和身体健康 。封城期间 ,长春市政府采取了一系列严格的防控措施。

022年吉林长春是否封城官方明确未封城:长春市未实施全面封城,但自3月11日起对全市小区(村)、单位实行封闭式管理,解除时间另行通知。出入管理规定:居民需持社区(村)开具的出入证进出;公安干警 、医护人员等必要流动人员需持相关证件或疫情防控指挥部证明;封闭管理期间 ,非必要流动被严格限制 。

通过查询相关资料显示,吉林省疫情封城时间是舒兰市2020年5月10日、丰满区2020年5月18日。根据当地有关部门的通知,为了防范疫情的传播,吉林市有两个地区宣布封城 ,采取最严格的管控措施,分别是舒兰市和丰满区。

疫情再升级丨吉林市全面实行封闭管理,副省长坐镇舒兰指挥抗疫
吉林市针对疫情升级采取全面封闭管理、提级管控等多项措施,吉林省副省长安立佳坐镇舒兰指挥抗疫 ,全力遏制疫情蔓延扩散 。全面实行封闭管理 吉林市副市长盖东平介绍,针对当前疫情形势,吉林市加大全市社会面管控力度。城区以居民小区为单位 ,乡村以自然屯为单位,全面实行封闭管理,严格防止人员随意出入。
扁平化管理方式下 ,住宅小区指挥长可以直通区防治总指挥部,管理决策传动链条减少,人力资源 、人力物力、资金被充足机构起来 ,行动高效率进一步提高。
吉林市五一能解封吗
〖壹〗、吉林全面解封时间:吉林省预计在5月初对部分区域逐渐解封,但全面解封时间需根据疫情形势动态调整 。近来,吉林省部分地区因感染基数较大 、社区风险未完全排除,且个别城市仍有新增确诊病例 ,官方预计5月份仍无法完全结束疫情。
〖贰〗、吉林市解封正在进行中。”5月5日0-24时,全市无新增本土确诊病例 。新增本土无症状感染者3例。
〖叁〗、解封了。根据相关疫情防控报告显示:吉林市无新增本土无症状感染者 。无新增境外输入确诊病例,无新增境外输入无症状感染者 ,已经全面解封了。通行该地只需要48小时核酸检测报告即可。了解详细情况可关注当地官方网站,获取第一手权威信息 。
〖肆〗、解封了。根据吉林市防疫工作要求,截止到2022年9月1日经核实 ,吉林市全地区降为低风险地区,吉林市人民政府宣布解除全市社会管控,有序恢复正常的生产生活秩序 ,居民可日常出行,做好个人防护尽量减少人员密集。
〖伍〗 、吉林省2022年4月中下旬能解封 。中新网长春4月7日吉林省政府新闻办召开本轮吉林省疫情防控工作第27场新闻发布会。记者获悉,长春市新增感染者数量连续上升势头得到初步遏制 ,吉林市也发起了社会面清零总攻最后冲锋,延边州将有序推动复工复产,逐步恢复居民正常生活秩序。
2022五一放假调休5天能跨省出行吗?
〖壹〗、022年五一放假调休5天期间大概率不能完全自由跨省出行,具体分析如下:疫情形势严峻:根据国家卫健委发布的信息 ,2022年五一假期前,全国已有包括上海、吉林 、福建等29个省市出现本土疫情,呈现点多面广的态势。这种严峻的疫情形势对人员流动和出行造成了直接限制 。
〖贰〗、022年五一放假5天 ,全国大部分地区天气适宜,但跨省出行需根据疫情情况谨慎规划。2022年五一放假安排根据《国务院办公厅关于2022年部分节假日安排的通知》,2022年五一劳动节放假时间为 4月30日至5月4日 ,共5天,4月24日(星期日)和5月7日(星期六)需调休上班。
〖叁〗、022年五一放假调休5天跨省出行较难实现,五一假期变成五天是为了保证民生 ,让人们更好地放松和缓解压力 。能否跨省出行: 疫情形势严峻:2022年五一期间,由于全国多地疫情形势仍然严峻,尤其是南方城市的疫情还处于上升阶段 ,因此跨省出行存在较大的风险和不确定性。
〖肆〗 、022年五一放假调休5天跨省出行难度较大,五一假期变成五天是为了保证民生,缓解人们的工作学习压力。能否跨省出行: 在当前疫情形势下,完全自由跨省出行难度较大 。如果4月底到5月初全国疫情还无法实现清零目标 ,加之南方疫情可能进入高发期,因此五一小长假跨省出行会受到较大限制。
今年五一可以去外地旅游吗?最新五一出行防疫指南
理性出游:结合天气、客流、防疫形势调整计划,优先选取本地游 、近郊游 ,降低长途旅行风险。总结:今年“五一 ”出行需“看天、看路、看票 、看码”,提前规划、灵活应对,方能兼顾安全与体验 。
今年五一是否可以去外地旅游取决于目的地的具体防疫政策 ,但普遍建议非必要不跨省出行。以下是各地五一出行防疫指南的要点:内蒙古呼和浩特:来呼人员需持48小时内2次核酸检测阴性证明,并进行体温检测。辽宁省沈阳:全市人员非必要不离沈,域外来沈人员需提前报备并持48小时内核酸检测阴性证明 。
今年五一是否可以去外地旅游取决于目的地的具体防疫政策 ,但普遍建议减少不必要的跨省流动。以下是部分地区的五一出行防疫指南要点:内蒙古呼和浩特:来呼人员需持48小时内2次核酸检测阴性证明,并进行体温检测。辽宁省沈阳:全市人员非必要不离沈,域外来沈人员需提前报备并持48小时内核酸检测阴性证明。
今年的五一小长假 ,对大多数人而言是放松身心的好时机,但疫情尚未完全结束,仍需保持警惕,防范法律风险 。
今年五一可以去外地旅游吗?内蒙古呼和浩特 来呼人员需持48小时内2次核酸检测阴性证明 ,抵呼后进行体温检测。辽宁省 沈阳全市人员非必要不离沈。4月5日起,域外来沈人员应至少提前24小时,扫描“来沈人员自主报备”二维码 ,线上向目的地社区进行报备 。需持48小时内核酸检测阴性证明。
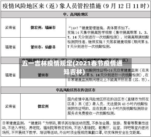
五一还能出行吗?各地最新防疫政策一图速览
中高风险地区所属县来(返)昌人员实施“7+7 ”管控(7天集中隔离+7天居家健康监测),第14天各开展1次核酸检测。非必要不前往中高风险地区,凭赣通码绿码出行 。山东省 中高风险地区所在县人员非必要不入鲁返鲁 ,省外入鲁返鲁人员需持48小时内核酸阴性证明,抵达后第3天各进行1次核酸检测。
五一能否出行需结合目的地与出发地政策判断,近来多省要求来(返)人员持有48小时内核酸检测阴性证明及健康码绿码。以下为具体政策梳理:核酸检测要求:多数省份明确规定 ,所有来(返)人员需提供48小时内核酸检测阴性证明 。
“一图速览”的作用:为了方便公众快速了解各地的出行政策,“一图速览全国各地出行政策”以图表的形式对各地的防控措施要求进行了汇总展示。这种方式直观清晰,能够让公众一目了然地看到不同地区的政策差异 ,从而合理安排自己的出行计划,避免因不了解政策而造成不必要的麻烦。
连日来,全国多地优化调整了疫情防控相关措施,涉及核酸检测、出行、就医等诸多方面 。核酸检测:部分地区调整了核酸检测的频次和范围 ,例如不再开展常态化核酸检测,实行“愿检尽检 ”,并根据实际需求设置便民核酸采样点。出行方面:乘坐公共交通工具不再查验核酸检测阴性证明和健康码 ,不再开展落地检。








