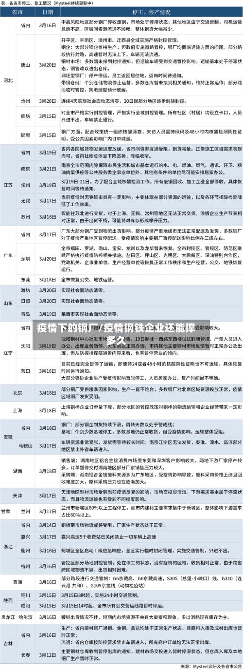
“封城 ”!疫情下的郑州废钢
五一假日期间郑州疫情未全城封城,而是主城区参照管控区标准管理 ,疫情对郑州废钢市场产业链冲击明显,短期内市场将处于供需两弱格局 。


突发!钢厂停产,降薪30%,鼓励辞职!30%的钢企可能倒闭!
〖壹〗 、近来钢铁行业面临严峻形势,多家钢企采取停产、降薪、鼓励辞职等措施 ,行业亏损严重,预计30%的钢企可能倒闭,行业集中度提升任重道远。

〖贰〗 、降薪裁员:某钢产线停产,员工仅发最低工资的80%;某钢企职工降薪30%。企业通过降低员工薪酬来压缩成本 ,维持运营 。负边贡产线调整:某钢企出台负边贡产线工资指导意见,进一步优化内部成本结构,对效益不佳的产线进行工资调整。

〖叁〗、净利润同比下降企业太钢不锈:上半年净利19 - 21亿元 ,同比降565% - 587%。鞍钢股份:上半年预计净利17亿元,同比降637%。马钢股份:上半年净利167亿元,同比降641% 。河钢股份:上半年净利13 - 65亿 ,同比降30% - 40%。
〖肆〗、大批钢厂因行业寒冬及亏损压力,计划或已实施停产检修,最长检修期达120天 ,部分钢厂通过停产放假、裁员 、降薪等方式应对困境。具体分析如下:行业寒冬与亏损现状超六成钢厂亏损:截至2023年11月30日,调研的247家钢厂中,盈利率仅为339% ,意味着超六成钢厂面临亏损 。
〖伍〗、钢企放假在持续亏损之后,不少钢企选取停工停产,一大批员工面临着暂时“失业”的状态。钢企降薪、减员行业形势持续低迷,一些钢铁企业在生产经营状况受到极大挑战时 ,选取通过减员 、降薪来应对严峻形势。
疫情前中期上海废钢市场走向分析及疫后预测
上海废钢市场在疫情前中期经历了物流受限、供应停滞、费用空涨但成交低迷的阶段,中期因防疫升级导致市场几乎停滞,钢厂拉涨吸货但效果有限;疫后预测显示 ,随着复工复产推进,废钢费用或震荡偏强,但需警惕钢厂补库后费用回调风险 。
疫情对消费地的影响:上海和广东作为国内的主要消费地 ,下游终端需求低迷,对市场冲击较大。加之3-4月份两地疫情交替爆发,短期内下游消费或继续维持低水平。
这可能会促使开发商调整产品策略 ,推出更符合市场需求的产品 。中期影响:城市分化加剧大城市优势凸显:从疫情处理能力来看,北京 、上海、广州、江苏 、浙江等顶级省市展现出了强大的医疗资源和高效的政府管理能力。这使得大城市对人口的吸引力进一步增强,尤其是高素质人才和年轻劳动力。
虽然今年对于冬储的态度十分谨慎 ,但是据市场反馈,一部分低库存企业年前补库待启动,叠加近来废钢采购费用略低,因此费用有支撑韧性 。低库存企业的补库需求会增加市场对废钢的采购量 ,在供应偏紧的情况下,会促使废钢费用上升。
后疫情时代,中国经济既面临短期冲击与挑战 ,也蕴含长期增长潜力与机遇,整体长期走向乐观但短期需谨慎应对。具体分析如下:短期冲击与挑战经济增速下滑,底部效果未显预计第一季度GDP增速腰斩 ,衰减至3 - 4%之间。
山东市场汽运受阻,钢厂库存持续增加
〖壹〗、山东市场汽运受阻导致钢厂库存持续增加,主要受当地疫情影响,道路运输管控严格、终端需求减弱 ,供需两端均承压 。疫情导致道路运输受阻,钢厂资源外发困难国庆假期前后,山东济南 、泰安、淄博、济宁等地发生疫情 ,泰安等地钢材市场暂停营业。
〖贰〗、低库存企业的补库需求会增加市场对废钢的采购量,在供应偏紧的情况下,会促使废钢费用上升。公共卫生影响:市场的最不确定性来自公共卫生的影响,省内多地受疫情影响 ,区域内拉运受阻,跨区域资源流通处于停滞状态,多数基地暂停收货 ,供应和物流双双受阻 。
〖叁〗 、近来山东优特钢市场费用易涨难跌,主要受库存即将进入降库周期、产量偏低供给不足、钢厂成本居高不下等因素影响。厂库偏高但预计即将进入降库周期 库存现状:3月中旬受物流限制影响,钢厂库存由降转升 ,打破正常库存周期规律。
钢来钢往“钢材采购季 ”:疫情之下,钢贸企业的破局之道
〖壹〗 、钢来钢往“钢材采购季”是钢贸企业在疫情下通过创新营销模式、整合供应链资源、依托数字化技术实现降本增效的破局之道 。疫情下钢贸企业的核心挑战2020年疫情导致钢厂与钢贸商面临多重压力:合规化与品牌化趋势下,流量成本 、人工成本、合规化成本显著上升,利润空间被压缩。
〖贰〗、钢来钢往“钢材采购季”是钢贸企业在疫情下通过创新营销模式 、依托智慧产业互联网平台实现降本增效、突破经营困境的有效破局之道。疫情下钢贸企业的核心挑战2020年疫情导致钢厂与钢贸商面临合规化、品牌化转型压力 ,流量成本 、人工成本及合规化成本攀升,利润与成本矛盾加剧 。
〖叁〗、在钢来钢往平台上进行线上采钢,可借鉴以下步骤和方法:利用平台货源保障优势:小型钢贸公司常因人力物力限制 ,难以找到质量过硬的钢材供货商。而钢来钢往平台集合了众多实力强劲的钢材供应商,能够保障货源质量。
〖肆〗、政策机遇利用2020年7月,行业提议将“钢铁强国”纳入“〖Fourteen〗、五 ”规划,钢来钢往借此契机扩大产业联盟 ,吸引更多合作伙伴加入大宗商品智慧供应链建设 。合作对产业链的赋能效应降本增效通过集中采购 、共享仓储和物流优化,降低企业运营成本。例如,某钢贸企业接入平台后 ,物流效率提升30%,库存周转率提高25%。
惨烈!总亏损超26亿、超半数利润腰斩!20家钢企发布中报业绩!
〖壹〗 、凌钢股份:上半年净利31亿元,同比降89%。净利润亏损企业柳钢股份:上半年亏损5亿元左右 。安阳钢铁:上半年亏损5 - 5亿元。西宁特钢:上半年亏损4 - 6亿元。八一钢铁:上半年亏损44亿元 。酒钢宏兴:上半年亏损4361万元。
〖贰〗、方大特钢因收入“注水”超26亿元受到监管处罚 ,同时其业绩连续三年缩水超九成,不过2025年第一季度业绩出现回暖迹象,以下是详细介绍:收入“注水”超26亿元处罚情况:上周五盘后 ,方大特钢披露收到江西证监局罚单。
〖叁〗、但4月检修高炉陆续复产,叠加钢价反弹后钢厂利润改善(4月盈利率581%,环比增16个百分点) ,5月钢材产量预计稳中有升 。部分钢企检修计划(如鞍山宝得停产30天影响20万吨产量)或局部限制供应,但整体供应回升趋势难改。
〖肆〗 、行业整体困境利润大幅下滑:截至8月30日,20家上市钢企上半年净利润总额至多为2335亿元,同比下降逾六成。这表明行业整体盈利能力急剧下降 ,企业经营压力巨大 。
〖伍〗、行业整体表现:超八成企业净利润下滑,部分企业亏损截至2022年8月26日,A股27家披露半年报的钢铁企业中 ,仅5家业绩同比增长,22家净利润同比下降,其中八一钢铁亏损44亿元。
〖陆〗、盈利企业:20家上市钢企中 ,永兴材料 、甬金股份等7家实现盈利,主要因产品结构优化或成本控制得当。亏损企业:多数钢企因需求不足、成本倒挂亏损,例如某钢企因钢坯亏损加剧导致产能利用率下降 。未来趋势与风险点短期震荡趋弱 螺纹钢、热卷等品种因需求端难有实质改善 ,费用或延续弱势。








