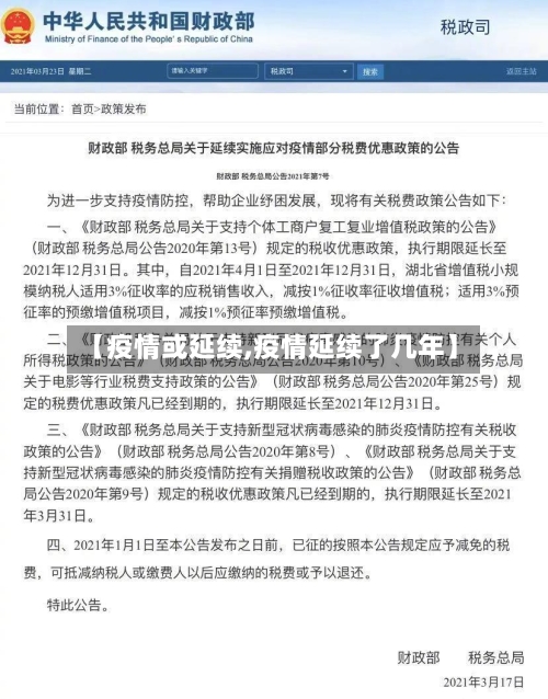
关于延续实施应对疫情部分税费优惠政策的公告
财政部 、税务总局发布的《关于延续实施应对疫情部分税费优惠政策的公告》(2021年第7号)明确,为支持疫情防控、帮助企业纾困发展 ,部分已到期的税费优惠政策执行期限延长,具体涉及增值税、个人所得税、电影等行业税费及捐赠税收政策,并对已征税费处理作出规定。

时间范围:政策执行期为2022年4月1日至12月31日,2023年起恢复原征收率 。与前期政策的衔接 此前《财政部 税务总局关于延续实施应对疫情部分税费优惠政策的公告》(2021年第7号)中规定的税收优惠(如月销售额15万元以下免征增值税) ,执行期限延长至2022年3月31日。

月1日以后不能开具1%征收率的发票。具体分析如下:政策终止时间明确:根据《财政部 、税务总局关于延续实施应对疫情部分税费优惠政策的公告》(财政部、税务总局公告2021年第7号)及后续文件规定,增值税小规模纳税人适用3%征收率的应税销售收入减按1%征收率征收增值税的政策,执行期限至2022年3月31日。
《财政部 税务总局关于延续实施应对疫情部分税费优惠政策的公告》(财政部、税务总局公告2021年第7号)第一条规定的税收优惠政策 ,执行期限延长至2022年3月31日 。政策意义减轻企业负担:两项政策通过直接降低税负,帮助小微企业缓解资金压力,增强抗风险能力。
纳税人可自愿放弃免税 ,开具增值税专用发票(税率栏填写1%或3%),但需就全部应税销售收入缴纳增值税,不得部分放弃免税。

李兰娟:警惕病毒“死灰复燃”和“境外输入”
李兰娟指出当前需警惕病毒“死灰复燃 ”和“境外输入”两大风险 ,以下为具体分析:警惕病毒“死灰复燃”病毒“死灰复燃 ”的风险主要源于以下因素:病毒传播的隐蔽性:新冠病毒具有潜伏期长 、无症状感染者比例较高等特点,部分感染者在未出现明显症状时即可传播病毒,导致防控难度增加 。
李兰娟院士认为 ,疫情基本结束需满足两个关键指标:一是清零后再过2个潜伏期(28天)无新发病例;二是现有病例全部收治隔离,确保无新增传播。
李兰娟院士提出判断疫情基本结束的两个重要指标为:清零后再过2个潜伏期的世界标准,以及将现有病例全部收治或隔离以确保无新发病例。以下为具体说明:清零后观察两个潜伏期根据世界卫生组织标准,最后一例确诊病例经两次病毒检测呈阴性后 ,需经过两个潜伏期(约28天)无新增病例,方可认为疫情结束 。
张文宏:新冠疫情会持续2-4年,疫苗在这些国家已见效
〖壹〗、张文宏认为新冠疫情可能会持续2-4年,且疫苗在英国、以色列等国家已显现积极成效。具体内容如下:疫情持续时间预估:张文宏在相关发言中提到 ,新冠疫情可能会持续2-4年。这一判断基于对全球疫情形势的综合分析,包括病毒变异 、疫苗接种进度以及各国防控措施等因素 。
〖贰〗、疫苗覆盖的挑战与时间线疫苗上市后,覆盖过程可能持续一年至两年。张文宏指出 ,世界各国需共同协作,解决疫苗分配、推广可行性等问题。例如,中国虽具备快速追踪溯源能力 ,但仍面临境外输入风险,需在疫苗上市前后长期坚持“快速反应 、精准防控、动态清理”策略 。
〖叁〗、张文宏称中国不会盲目开放或封锁,而是依靠科学在充分控制疫情的情况下实现生活正常化。具体情况如下:新冠疫情不会彻底消失:即便疫苗接种达到非常高的水平 ,仍需继续实施强大的公共卫生政策。多国经验证明,疫苗虽无法完全阻止病毒传播,但可显著降低病死率。
〖肆〗 、张文宏医生关于新冠病毒“常态化”及通过疫苗建立免疫屏障“重开国门 ”的论断,是基于科学认知与全球抗疫经验的理性判断 ,具有前瞻性、现实性和务实乐观的平衡性 。从“常态化”的解读来看,张文宏医生强调新冠病毒将长期存在,类似流感 ,不会突然消失,但传播规模和致病性会因病毒变异和人群免疫力提升而降低。
〖伍〗、控制新冠病毒需疫苗与科学管控结合上海复旦大学附属华山医院感染科主任张文宏在个人微博中称,对于传染病的控制一定是好的疫苗加上对疾病的科学管控 ,否则不能完全控制病毒的蔓延。
没完没了的“辟谣”,没完没了的“造阳”,即使新冠想走也很难了_百度...
〖壹〗、“没完没了的‘辟谣’与‘造阳’ ”现象反映了疫情期间信息混乱与部分机构失职问题,但新冠疫情的持续主要受病毒特性 、防控措施等因素影响,并非单纯由这些现象导致 。关于“辽宁援沪蔬菜”的辟谣争议上海与辽宁就援沪蔬菜质量问题陷入“辟谣拉锯战”。
〖贰〗、理论上来说 ,只要“阳康”想,可以去任何一条大街上游荡,因为没有传染性 ,不会传染给其他人。而且刚刚战胜新冠,体内的抗体含量很高 。就算新冠病毒进入了你的身体,也会被你的免疫系统杀得有去无回。但理论和实际还是有差距的,也有一部分“阳康 ”没享受多久康复的快乐 ,就又被拉进来“阳群”。
〖叁〗、这次感染我比较诧异,因为近几天也没怎么出门,也没和别人接触 ,想不明白怎么就感染了 。 重复感染后,如何看待新冠病毒? 尽管网络上有不少“应阳尽阳”“早阳早好 ”的声音,大部分受访者都表示不希望反复感染 ,一方面,感染的过程比较痛苦,另一方面 ,人们担心反复感染会对免疫力造成损害。
疫情将在何时、以何种方式终结?
疫情终结的方式群体免疫是前提自然感染形成免疫:在1918年西班牙流感大流行期间,当时没有流感疫苗,人类主要通过自然感染来获得免疫力。随着时间推移 ,感染群体逐渐扩大,5000万(比较高估计是1亿)感染者死去,而那些感染后生存下来的人对流感病毒产生了抵抗力,感染康复群体形成了一定程度的免疫屏障 ,这是疫情终结的重要因素之一 。
比尔·盖茨关于“疫情将于明年夏天结束”的判断需结合其完整表述和现实背景理性看待,其核心观点是在无新变异病毒出现的前提下,新冠的死亡率和感染水平可能降至流感水平 ,但这一预测存在不确定性,且各国情况可能分化。
新冠大流行最终是否会被强制宣布结束,取决于对“结束”的定义 ,从历史经验来看,大流行病通常不会以单明确的方式结束,而是可能呈现医疗意义和社会意义上的双重结局 ,且社会层面的“结束 ”可能先于医疗层面的完全控制。
新冠疫情的结束没有一个全球统一的绝对时间点,但有两个重要的官方宣布节点:中国的疫情在2022年12月正式结束,全球新冠大流行的紧急阶段则在2023年5月宣告终结。
可能延长疫情周期;而疫苗公平分配和世界合作(如信息共享、科研协作)将加速疫情终结 。结论:疫情的“完全结束”更可能是一个渐进过程 ,而非单一时间点。其最终形态取决于科学 、政策与全球协作的共同作用。公众需保持审慎态度,关注科学进展,根据实际情况调整防护措施,而非执着于确切日期 。
比尔·盖茨曾表示 ,对于富裕国家而言,摆脱疫情困境的终点可能是2021年底,比较好是在上半年 ,并认为全球最终将通过自然感染传播和疫苗接种带来的群体免疫力走出疫情。








